Lovage Extract powder
Extract Source:100% Natural
Other Name:Chuanxiong Extract
Origin:China
CAS Number: 76494-51-4
Specification: 98%Ligustrazine Hydrochloride
Test Method: HPLC
Appearance: White Powder
Certifications: ISO, HACCP, HALAL, KOSHER, Technical Invention Patent Certificate
Applications: Food, Health Care Products, Medicine, Cosmetics
Lead time: 1-3 days
Shelf Life: Two years
Storage: Store in a well-closed container away from moisture and direct sunlight.Keep in cool dry place
Payment: Multiple terms acceptable like T/T, L/C, DA
Sample: Free sample available
KINTAI's Advantage: 100,000 level clean production workshop, Non-additive, Non-GMO, Non-Irradiated/treat by heat only.
- Fast Delievery
- Quality Assurance
- 24/7 Customer Service
Product Introduction
Lovage Extract Supplier
Szechuan Lovage Rhizome is a cultivated plant mainly produced in Sichuan and grows in a mild climate environment. It is a traditional Chinese medicine plant. The main functions of Lovage Extract powder in cosmetics and skincare products are moisturizing agents, whitening and spot removing agents, and antioxidants.
As a professional manufacturer in the field of Lovage Extract powder, Healthkintai® always focus on excellent quality and innovative technology, providing customers with high-purity and standardized extract powder products.

We have strict quality control to use advanced testing technology to ensure stable active ingredient content in each batch of products, flexible customization services to provide OEM&ODM services, and most importantly, we have competitive pricing advantages. With the ability to integrate the entire industry chain, we provide customers with cost-effective solutions.
We are committed to providing customers with safe, effective, and stable Lovage Extract through continuous technological innovation and strict quality management. Welcome to contact us.
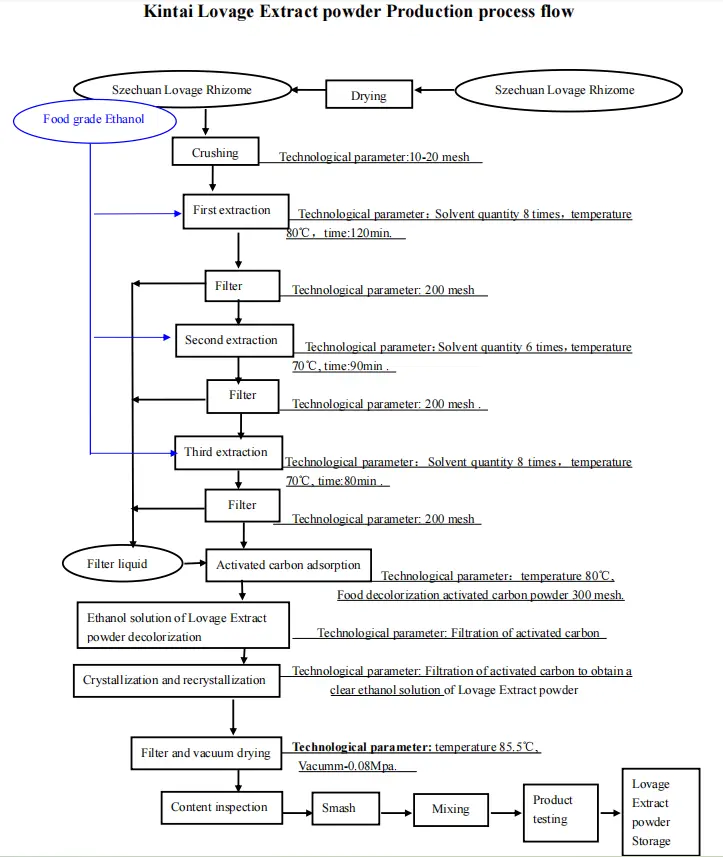
Kintai Lovage Extract powder process flow chart
Crush pods → Remove impurities → Dry → Acidic extraction → Filter → Make alkaline → Filter → Dissolve in ethanol → Filter → Concentrate → Dry → Crush extract.

Dosage of Lovage Extract
|
Use Case |
Typical Dosage Range (per day) |
Key Considerations & Notes |
|
General Health & Circulation Support |
500 mg - 1500 mg |
Commonly used in TCM formulas for promoting blood flow and addressing minor discomfort. |
|
Targeted Support (e.g., occasional head tension) |
1000 mg - 2000 mg |
Often used for a specific purpose under guidance. Dosage depends heavily on the extract strength. |
|
As part of a TCM Formula |
Varies by Formula |
In TCM, Chuanxiong is rarely used alone. Its dosage in a formula is determined by a practitioner based on individual pattern diagnosis. |
Safety Profile of Chuanxiong Extract
|
Safety Aspect |
Details |
Recommendations |
|
General Safety |
Generally well-tolerated when used appropriately at recommended doses. Some traditional uses span centuries in Chinese medicine. |
Follow recommended dosages and duration of use. |
|
Common Side Effects |
May cause mild digestive discomfort, nausea, or dry mouth in some individuals. These typically resolve with dosage reduction or discontinuation. |
Start with lower doses to assess tolerance. |
|
Pregnancy & Lactation |
Not recommended during pregnancy due to potential uterine stimulation effects. Limited safety data for breastfeeding. |
Avoid use during pregnancy and lactation unless under professional supervision. |
Lovage Extract for antioxidant and anti-aging

Through physical and chemical experiments, the antioxidant activity of Chuanxiong extract was further verified by detecting the scavenging ability of three types of free radicals. The results showed that Chuanxiong extract has the ability to scavenge three types of free radicals:
DPPH free radicals, hydroxyl free radicals (· OH), and superoxide anion free radicals (· O2-), with certain differences in its scavenging ability. Its scavenging effect on DPPH free radicals is significantly stronger than that on hydroxyl free radicals and superoxide anion free radicals.
(reference:Study on the anti-inflammatory, antioxidant, and anti-aging activities of Chuanxiong extract,College of Pharmacy Guangdong Pharmaceutical University)
Chuanxiong Extract Functions
Excellent blood circulation and qi circulation effects
Chuanxiong is known as the "blood qi medicine", and its extract can effectively promote blood circulation, eliminate blood stasis, and promote qi circulation and relieve depression. This characteristic makes it a natural choice for treating cardiovascular and cerebrovascular diseases, which can improve microcirculation and alleviate various discomforts caused by poor qi and blood circulation.
Significant analgesic and anti-inflammatory properties
Modern research has shown that the active ingredients in Chuanxiong extract, such as ligustrazine and ferulic acid, have anti-inflammatory and analgesic effects. For diseases such as migraine, rheumatoid arthritis, and dysmenorrhea, it can not only alleviate symptoms but also reduce inflammatory reactions from a pathological perspective.




Effect on cardiovascular and cerebrovascular health
Lovage Extract has been proven to dilate blood vessels, lower blood pressure, inhibit excessive platelet aggregation, and thus prevent thrombosis. It performs well in assisting the treatment of coronary heart disease, angina pectoris, cerebral blood supply deficiency, and is a natural vascular guardian.
Neuroprotection and antioxidant potential
Research has found that Lovage Extract can pass through the blood-brain barrier, clear free radicals, and reduce oxidative stress damage to nerve cells. It has shown broad application prospects in preventing neurodegenerative diseases such as Alzheimer's disease and vascular dementia, providing natural protection for brain health.
Lovage Extract Applications



1.In the pharmaceutical industry
It is a core therapeutic adjuvant ingredient. Mainly used in the field of cardiovascular and cerebrovascular diseases, such as preparing injections or oral preparations to improve microcirculation and antiplatelet aggregation, for the treatment of ischemic cardiovascular and cerebrovascular diseases. It is also used for developing analgesic and anti-inflammatory drugs to alleviate migraine and neuropathic pain.
2.In the health and wellness industry
Lovage Extract powder has been developed into various dosage forms of dietary supplements. Mainly targeting middle-aged and elderly people as well as high-risk cardiovascular groups, it is used to promote blood circulation, assist in regulating blood pressure, and act as an antioxidant to help delay aging. Common products include soft capsules, oral liquids, and compound plant-based formula products.
3.In the cosmetics and personal care industry
Its applications are rapidly expanding. With its good antioxidant properties and ability to promote microcirculation, it has been added to high-end skin care products, especially essence and face cream aimed at removing yellows, brightening, anti wrinkle and firming. It helps improve the circulation of blood and qi in the skin, giving it a healthy and radiant appearance, while providing natural antioxidant protection.
About Kintai
Kintai manufacturing base

Kintai R&D center

Kintai Production process

Kintai factory

Kintai Certificates

Send Inquiry
You May Like
0